查看: 404|回复: 2

[游戏交流] 当前版本,射中门框几率讨论

[复制链接]
发表于 2025-12-6 15:18 | 显示全部楼层 |阅读模式
本帖最后由 175472420 于 2025-12-6 15:19 编辑

射中门框的几率过于离谱,感觉没进的球,有一半都是哐哐哐砸门框上!
SI是不是觉得射门中柱很刺激?
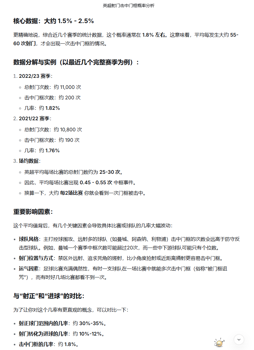
23.png
发表于 2025-12-6 15:21 | 显示全部楼层
测试版少多了,更新前一场比赛怎么不得4,5个门柱吧,现在每场2个左右,当然还是有点离谱
发表于 2025-12-7 08:38 | 显示全部楼层
每场打门框的次数比进球还多,特别是我强队打弱队的时候
您需要登录后才可以回帖 登录 | 注册

本版积分规则

小黑屋|Archiver|爆棚小组 PlayGM论坛

GMT+8, 2026-1-19 21:30 , Processed in 0.036371 second(s), 19 queries , Gzip On.

Powered by Discuz! X3.4

© 2001-2023 Discuz! Team.

快速回复 返回顶部 返回列表