查看: 1317|回复: 8

[求助] fm24和fm26头像通用吗

[复制链接]
发表于 2026-1-28 01:13 | 显示全部楼层 |阅读模式
玩24,打了26的数据库补丁,很多小妖没头像,序列号对的上吗
发表于 2026-1-31 18:01 | 显示全部楼层
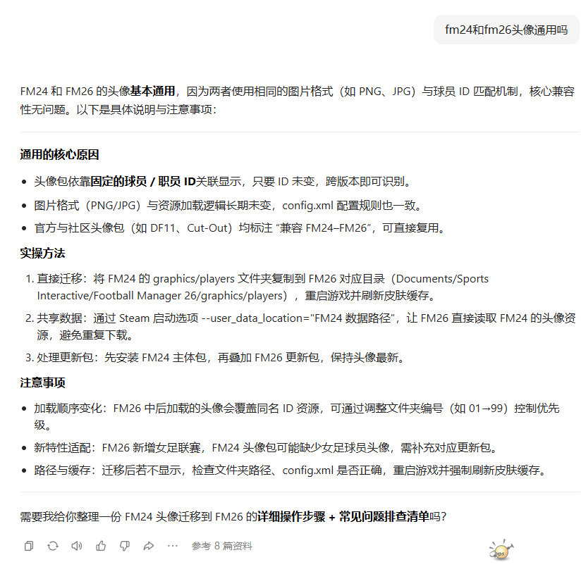
请看 豆包 如何回答
1.png
发表于 2026-2-4 02:23 | 显示全部楼层
都不用豆包,基本是通用,除了一些小妖
发表于 2026-2-4 13:57 | 显示全部楼层
我的24一开始就是用的22的头像包
发表于 2026-2-4 13:59 | 显示全部楼层
我的24一开始就是用的22的头像包
发表于 2026-2-25 21:31 | 显示全部楼层
通用,已验证过了
发表于 2026-2-28 05:28 | 显示全部楼层
我这边试了是不行的,不知道什么原因
发表于 2026-2-28 05:35 | 显示全部楼层
milan818 发表于 2026-2-25 21:31
通用,已验证过了

想请教下是如何成功的,我这边用26的包到24不会显示的
发表于 2026-3-1 21:17 | 显示全部楼层
Emileo 发表于 2026-2-28 05:35
想请教下是如何成功的,我这边用26的包到24不会显示的

我的是24到26哈哈
您需要登录后才可以回帖 登录 | 注册

本版积分规则

小黑屋|Archiver|爆棚小组 PlayGM论坛

GMT+8, 2026-5-26 18:46 , Processed in 0.075477 second(s), 19 queries , Gzip On.

Powered by Discuz! X3.4

© 2001-2023 Discuz! Team.

快速回复 返回顶部 返回列表